Chile
Huerfanos 1160 Oficina 1208, Santiago Centro, RM - Chile
team@itechnova.com
Telf: +56 9 9392 1697
España
Calle Ronda Diputación Nº7, Pta 20, Faura (Valencia)
clientes@itechnova.es
Telf: +34 611 37 31 94
Aplicación Móvil mayo 20, 2023

Tu Caso

El Bufete García & Asociados, una firma legal con 15 abogados especialistas, enfrentaba significativos desafíos en gestión documental y comunicación con clientes, impactando directamente en su eficiencia operativa y satisfacción del cliente.

Tarea

Implementar plataforma digital integral para gestión legal

Aplicación Móvil Tu Caso: Transformación Digital para Bufetes Legales

Industria Servicios Legales

Tipo de Proyecto Transformación Digital Integral

Duración 3 meses

Entregables App móvil, sistema documental, plataforma comunicacional

0
Introducción

Desafío: Crisis Operativa en un Prestigioso Bufete de Abogados

La firma enfrentaba una crisis operativa con tiempos de respuesta de 48 horas a clientes y pérdida del 15% de su cartera anual. El personal legal dedicaba 2 horas diarias a búsqueda documental, mientras un 30% de audiencias presentaban conflictos de programación. Esta situación generaba una satisfacción del cliente del 65% y pérdidas significativas en productividad.

Desafíos operativos en bufetes legales: 48h tiempo de respuesta, 15% pérdida anual de clientes, 2h búsqueda documental diaria y 30% conflictos de audiencias

Desafío: Crisis Operativa en un Prestigioso Bufete de Abogados

La firma enfrentaba una crisis operativa con tiempos de respuesta de 48 horas a clientes y pérdida del 15% de su cartera anual. El personal legal dedicaba 2 horas diarias a búsqueda documental, mientras un 30% de audiencias presentaban conflictos de programación. Esta situación generaba una satisfacción del cliente del 65% y pérdidas significativas en productividad.

Desafíos operativos en bufetes legales: 48h tiempo de respuesta, 15% pérdida anual de clientes, 2h búsqueda documental diaria y 30% conflictos de audiencias
0
Introducción
0
Diagnóstico y Estrategia

Solución: Aplicación Móvil Integral para Gestión Legal Eficiente

La investigación de mercado reveló que el 85% de bufetes exitosos utilizaban sistemas digitales y el 92% de clientes preferían comunicación instantánea. La estrategia se centró en desarrollar una plataforma móvil integral que automatizara procesos clave y mejorara la accesibilidad a la información.

Investigación de mercado legal: 85% de bufetes exitosos utilizan sistemas digitales y 92% de clientes prefieren comunicación instantánea
0
Diagnóstico y Estrategia

Solución: Aplicación Móvil Integral para Gestión Legal Eficiente

La investigación de mercado reveló que el 85% de bufetes exitosos utilizaban sistemas digitales y el 92% de clientes preferían comunicación instantánea. La estrategia se centró en desarrollar una plataforma móvil integral que automatizara procesos clave y mejorara la accesibilidad a la información.

Investigación de mercado legal: 85% de bufetes exitosos utilizan sistemas digitales y 92% de clientes prefieren comunicación instantánea
0
Arquitectura Tecnológica

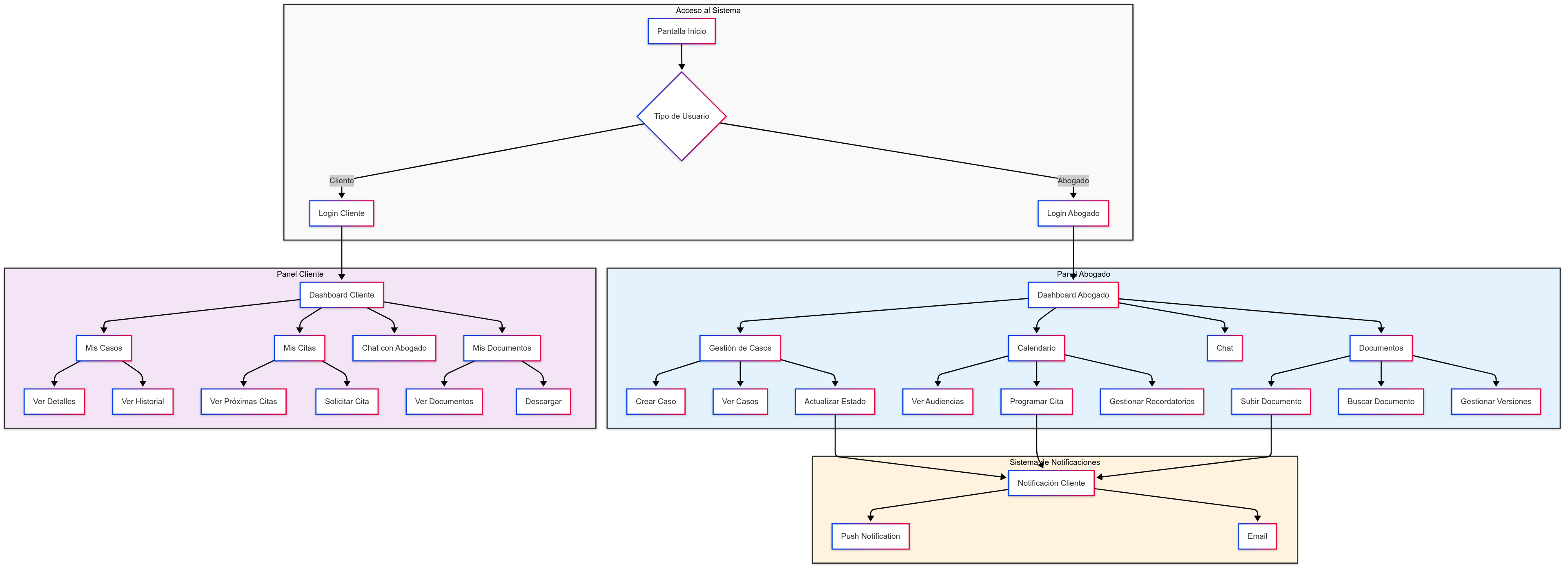
Arquitectura Tecnológica de la Aplicación Móvil Tu Caso

El stack tecnológico implementado incluye React Native para el frontend, Node.js/Express para backend, y una arquitectura de microservicios desplegada en AWS. La infraestructura utiliza PostgreSQL para datos estructurados, MongoDB para documentos, y Redis para caché, asegurando alta disponibilidad y escalabilidad.

Diagrama de flujo de la aplicación móvil Tu Caso mostrando las rutas de navegación para abogados y clientes con sus respectivas funcionalidades

Arquitectura Tecnológica
de la Aplicación Móvil Tu Caso

El stack tecnológico implementado incluye React Native para el frontend, Node.js/Express para backend, y una arquitectura de microservicios desplegada en AWS. La infraestructura utiliza PostgreSQL para datos estructurados, MongoDB para documentos, y Redis para caché, asegurando alta disponibilidad y escalabilidad.

0
Arquitectura Tecnológica
Diagrama de flujo de la aplicación móvil Tu Caso mostrando las rutas de navegación para abogados y clientes con sus respectivas funcionalidades
0
Proceso de Diseño e Implementación

Diseño UX/UI de la Aplicación Móvil para Abogados

El sistema de diseño utiliza una paleta corporativa (#324664 #7d91af #b47d28 #e6e1cd) y sigue principios de diseño material. La arquitectura de información prioriza el acceso rápido a casos y documentos, con optimizaciones para carga progresiva y caché local.

Elementos UI

sistema diseno ui aplicacion movil legal 1 | [Descripción] | Portafolio Itechnova
Wireframes de las principales pantallas de la aplicación móvil Tu Caso mostrando la estructura de navegación, elementos UI y organización de la información
0
Proceso de Diseño e Implementación

Diseño UX/UI de la Aplicación Móvil para Abogados

El sistema de diseño utiliza una paleta corporativa (#324664 #7d91af #b47d28 #e6e1cd) y sigue principios de diseño material. La arquitectura de información prioriza el acceso rápido a casos y documentos, con optimizaciones para carga progresiva y caché local.

Elementos UI

sistema diseno ui aplicacion movil legal 1 | [Descripción] | Portafolio Itechnova
Wireframes de las principales pantallas de la aplicación móvil Tu Caso mostrando la estructura de navegación, elementos UI y organización de la información
0
Desafíos Técnicos y Soluciones

Innovaciones Técnicas en la Aplicación Móvil Tu Caso

Durante el desarrollo de la aplicación, enfrentamos tres desafíos técnicos críticos que requirieron soluciones innovadoras. El primero fue la necesidad de acceso offline a documentos críticos, que resolvimos implementando un sistema de sincronización local utilizando SQLite, permitiendo a los abogados acceder y modificar documentos sin conexión que se sincronizaban automáticamente al restablecer la conectividad. El segundo desafío fue la gestión segura de documentos confidenciales, para lo cual desarrollamos un sistema de encriptación end-to-end con AWS KMS y un sistema de permisos granular que aseguraba que solo los usuarios autorizados pudieran acceder a información específica. El tercer desafío fue la integración con múltiples calendarios y la detección de conflictos en tiempo real, que solucionamos mediante un algoritmo de verificación de conflictos que utilizaba Redis para el procesamiento en tiempo real y notificaciones instantáneas cuando se detectaban superposiciones de audiencias. Estas soluciones no solo resolvieron los problemas inmediatos sino que también establecieron una base sólida para futuras mejoras y escalabilidad del sistema.

</p>
// Sistema de sincronización offline
const syncManager = {
  async syncPendingChanges() {
    const pendingChanges = await LocalStorage.getPendingChanges();
    
    for (const change of pendingChanges) {
      try {
        await API.syncChange(change);
        await LocalStorage.markAsSynced(change.id);
      } catch (error) {
        await LocalStorage.markForRetry(change.id);
      }
    }
  }
};
<p>

Innovaciones Técnicas en la Aplicación Móvil Tu Caso

Durante el desarrollo de LegalTrack, enfrentamos tres desafíos técnicos críticos que requirieron soluciones innovadoras. El primero fue la necesidad de acceso offline a documentos críticos, que resolvimos implementando un sistema de sincronización local utilizando SQLite, permitiendo a los abogados acceder y modificar documentos sin conexión que se sincronizaban automáticamente al restablecer la conectividad. El segundo desafío fue la gestión segura de documentos confidenciales, para lo cual desarrollamos un sistema de encriptación end-to-end con AWS KMS y un sistema de permisos granular que aseguraba que solo los usuarios autorizados pudieran acceder a información específica. El tercer desafío fue la integración con múltiples calendarios y la detección de conflictos en tiempo real, que solucionamos mediante un algoritmo de verificación de conflictos que utilizaba Redis para el procesamiento en tiempo real y notificaciones instantáneas cuando se detectaban superposiciones de audiencias. Estas soluciones no solo resolvieron los problemas inmediatos sino que también establecieron una base sólida para futuras mejoras y escalabilidad del sistema.

0
Desafíos Técnicos y Soluciones
</p>
// Sistema de sincronización offline
const syncManager = {
  async syncPendingChanges() {
    const pendingChanges = await LocalStorage.getPendingChanges();
    
    for (const change of pendingChanges) {
      try {
        await API.syncChange(change);
        await LocalStorage.markAsSynced(change.id);
      } catch (error) {
        await LocalStorage.markForRetry(change.id);
      }
    }
  }
};
<p>
0
Impacto y Resultados

Resultados Medibles:
El Impacto de Nuestra Aplicación Móvil para Bufetes

La implementación logró reducir el tiempo de respuesta de 48h a 4h, aumentó la eficiencia operativa en un 40% y elevó la satisfacción del cliente al 90%.

0
Impacto y Resultados

La implementación logró reducir el tiempo de respuesta de 48h a 4h, aumentó la eficiencia operativa en un 40% y elevó la satisfacción del cliente al 90%.

» Las notificaciones de conflictos me permiten reorganizar mi agenda al instante. »

— María Garcia Socia Principal

Me encanta el chat con los clientes me permiten tener los documentos a la mano Por fin.

—  Ana Rodríguez, Abogada

«Me da más seguridad ver el estado de mi caso y si ha sido actualizado.»

—  Carlos Mendoza, Cliente

Resultados Medibles: El Impacto de
Nuestra Aplicación Móvil para Bufetes

» Las notificaciones de conflictos me permiten reorganizar mi agenda al instante. »

— María Garcia Socia Principal

Me encanta el chat con los clientes me permiten tener los documentos a la mano Por fin.

—  Ana Rodríguez, Abogada

«Me da más seguridad ver el estado de mi caso y si ha sido actualizado.»

—  Carlos Mendoza, Cliente

0
Conclusión

La aplicación Tu Caso ha establecido un nuevo estándar en gestión legal digital, demostrando que la transformación tecnológica es esencial para el éxito en la práctica legal moderna. Las lecciones aprendidas en automatización y comunicación cliente-abogado servirán como base para futuras innovaciones en el sector legal.

Interfaz de chat de la aplicación móvil Tu Caso mostrando comunicación directa entre cliente y abogado con envío de documentos legales
0
Conclusión

La aplicación Tu Caso ha establecido un nuevo estándar en gestión legal digital, demostrando que la transformación tecnológica es esencial para el éxito en la práctica legal moderna. Las lecciones aprendidas en automatización y comunicación cliente-abogado servirán como base para futuras innovaciones en el sector legal.

Interfaz de chat de la aplicación móvil Tu Caso mostrando comunicación directa entre cliente y abogado con envío de documentos legales
COLABOREMOS

Envíenos un Email
para discutir un nuevo proyecto.

Somos un equipo de creativos entusiasmados con las ideas únicas y ayudamos a las empresas a crear productos increíbles de primer nivel.
Atrás

Este sitio web almacena cookies en su computadora. Política de privacidad