Industria: Salud / Retail Farmacéutico
Medimarket
MediMarket es una red de farmacias independientes que buscaba transformar su modelo de negocio tradicional en una plataforma digital integrada de ecommerce farmacéutico. Con cinco establecimientos físicos, la empresa enfrentaba el desafío de competir con grandes cadenas farmacéuticas y adaptarse a las nuevas demandas de consumo en el sector salud
Tarea
Desarrollar una plataforma e-commerce B2C que integre múltiples farmacias y digitalice la experiencia de compra de medicamentos
Tipo de Proyecto: Transformación Digital E-commerce
Duración: 7 meses
Entregables: E-commerce, Sistema de Gestión Multi-farmacia
MediMarket operaba con sistemas completamente desconectados, resultando en una gestión ineficiente que se traducía en 35% de ventas perdidas por falta de visibilidad de stock entre establecientos, 45 minutos promedio para verificar recetas médicas y un 25% de errores en la gestión de inventario. La ausencia de presencia digital estaba causando una pérdida significativa de mercado frente a competidores más modernizados.
Esta situación evidenció la urgente necesidad de una transformación digital que permitiera no solo sobrevivir en el mercado actual, sino también establecer una ventaja competitiva sostenible. Nuestra misión: transformar su modelo de negocio tradicional en una plataforma digital integrada de ecommerce farmacéutico que no solo mejorara la eficiencia operativa, sino que también ofreciera una experiencia de compra de medicamentos excepcional para sus clientes.

MediMarket operaba con sistemas completamente desconectados, resultando en una gestión ineficiente que se traducía en 35% de ventas perdidas por falta de visibilidad de stock, 45 minutos promedio para verificar recetas médicas y un 25% de errores en la gestión de inventario. La ausencia de presencia digital estaba causando una pérdida significativa de mercado frente a competidores más modernizados.
Esta situación evidenció la urgente necesidad de una transformación digital que permitiera no solo sobrevivir en el mercado actual, sino también establecer una ventaja competitiva sostenible. Nuestra misión: transformar su modelo de negocio tradicional en una plataforma digital integrada de ecommerce farmacéutico que no solo mejorara la eficiencia operativa, sino que también ofreciera una experiencia de compra de medicamentos excepcional para sus clientes.

Nuestra investigación de mercado reveló datos cruciales: el 67% de los usuarios preferían servicio a domicilio para medicamentos, el 89% valoraban la verificación de disponibilidad en tiempo real, y el 72% necesitaban acceso a su historial de compras. Estos insights fundamentales nos llevaron a diseñar una solución que priorizara la accesibilidad, la conveniencia y la gestión personal de la salud.
La estrategia se centró en desarrollar una plataforma que integrara verificación digital de recetas, gestión de inventario en tiempo real y entrega a domicilio, respondiendo directamente a las necesidades identificadas en el mercado.

Nuestra investigación de mercado reveló datos cruciales: el 67% de los usuarios preferían servicio a domicilio para medicamentos, el 89% valoraban la verificación de disponibilidad en tiempo real, y el 72% necesitaban acceso a su historial de compras. Estos insights fundamentales nos llevaron a diseñar una solución que priorizara la accesibilidad, la conveniencia y la gestión personal de la salud.
La estrategia se centró en desarrollar una plataforma que integrara verificación digital de recetas, gestión de inventario en tiempo real y entrega a domicilio, respondiendo directamente a las necesidades identificadas en el mercado.
.

Implementamos una arquitectura tecnológica moderna utilizando Next.js 13 con TypeScript para el frontend, complementado con Redux Toolkit para gestión de estado y Material-UI con TailwindCSS para la interfaz de usuario. El backend se construyó sobre NestJS con TypeScript, utilizando una combinación estratégica de bases de datos: PostgreSQL para transacciones, MongoDB para el catálogo de productos, Redis para caché y Elasticsearch para búsquedas optimizadas. La infraestructura se desplegó en AWS, aprovechando ECS para contenedores, CloudFront como CDN, S3 para almacenamiento y ELB para balanceo de carga, todo diseñado bajo patrones de microservicios, event sourcing y CQRS para garantizar máxima escalabilidad y rendimiento.

Implementamos una arquitectura tecnológica moderna utilizando Next.js 13 con TypeScript para el frontend, complementado con Redux Toolkit para gestión de estado y Material-UI con TailwindCSS para la interfaz de usuario. El backend se construyó sobre NestJS con TypeScript, utilizando una combinación estratégica de bases de datos: PostgreSQL para transacciones, MongoDB para el catálogo de productos, Redis para caché y Elasticsearch para búsquedas optimizadas. La infraestructura se desplegó en AWS, aprovechando ECS para contenedores, CloudFront como CDN, S3 para almacenamiento y ELB para balanceo de carga, todo diseñado bajo patrones de microservicios, event sourcing y CQRS para garantizar máxima escalabilidad y rendimiento.

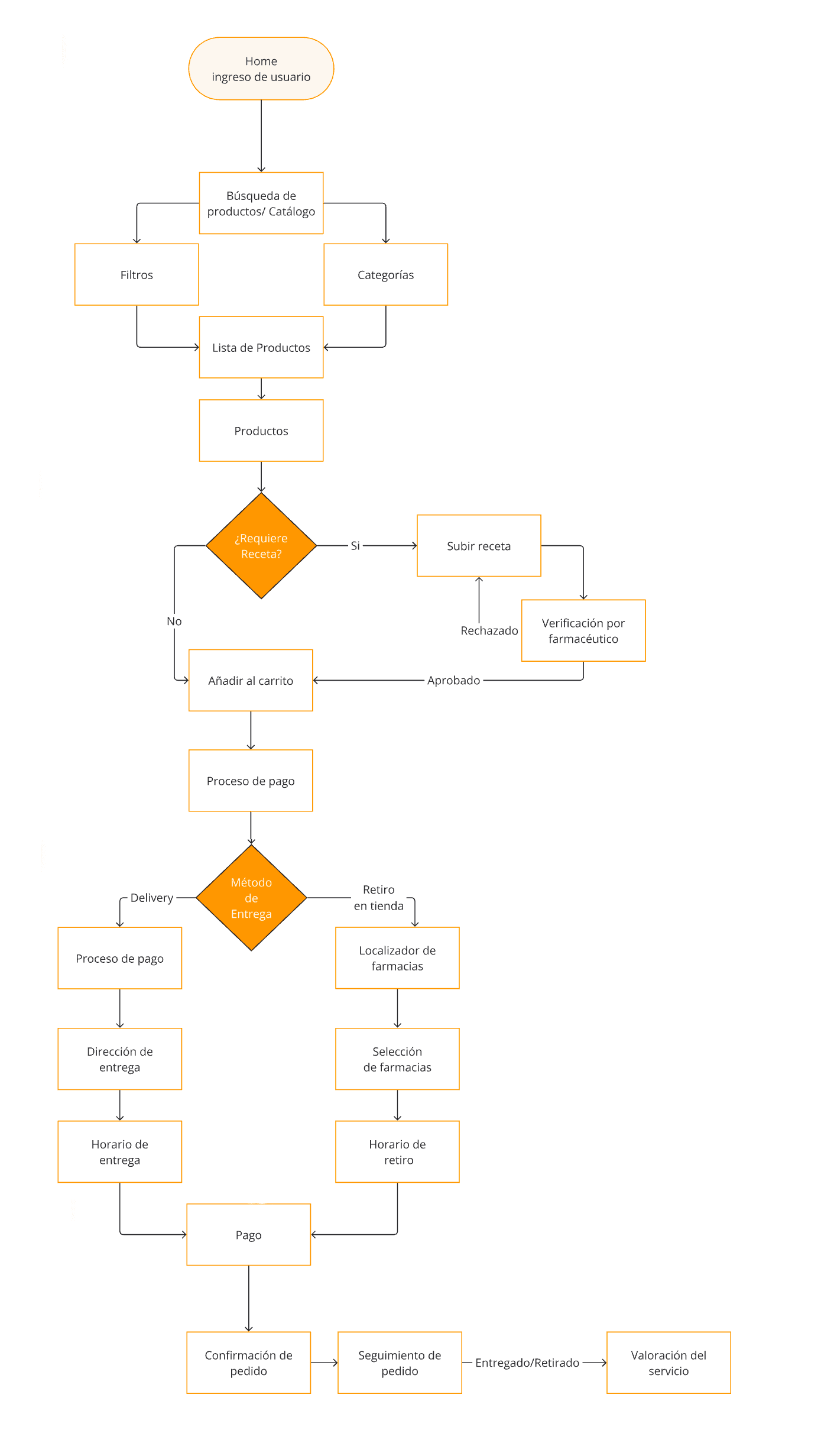
El sistema de diseño se fundamentó en principios de profesionalismo médico y usabilidad, empleando una paleta de colores que combina el color principal Jordy Blue (#252B61) se emplea en elementos destacados y encabezados, transmitiendo autoridad y seriedad. Los colores secundarios incluyen el Pale Cerulean (#92BDF6) para bordes y fondos suaves, Lunar Green (#3C4E3D) para botones de acción, y Pink Flare (#E7C2D4) para elementos de perfil e interacciones. Para jerarquías de texto, se utiliza Mirage (#101828) en textos principales y Pickled Bluewood (#344054) en contenido secundario. Los elementos informativos y estados activos se destacan con Turquoise Green (#A3DAC2), mientras que Cream Yellow (#F0DA69) se reserva para elementos que requieren atención inmediata o destacados especiales. Esta combinación de colores no solo cumple con los estándares de accesibilidad, sino que también crea una experiencia visual coherente y profesional que transmite confianza y eficiencia en la plataforma médica. La arquitectura de información se organizó en cinco categorías principales que abarcan medicamentos con receta, OTC, cuidado personal, equipo médico y vitaminas y suplementos, complementada con características críticas como búsqueda inteligente con autocompletado, filtros por síntomas/condiciones y un panel de usuario que integra el historial médico completo.


El sistema de diseño se fundamentó en principios de profesionalismo médico y usabilidad, empleando una paleta de colores que combina el color principal Jordy Blue (#252B61) se emplea en elementos destacados y encabezados, transmitiendo autoridad y seriedad. Los colores secundarios incluyen el Pale Cerulean (#92BDF6) para bordes y fondos suaves, Lunar Green (#3C4E3D) para botones de acción, y Pink Flare (#E7C2D4) para elementos de perfil e interacciones. Para jerarquías de texto, se utiliza Mirage (#101828) en textos principales y Pickled Bluewood (#344054) en contenido secundario. Los elementos informativos y estados activos se destacan con Turquoise Green (#A3DAC2), mientras que Cream Yellow (#F0DA69) se reserva para elementos que requieren atención inmediata o destacados especiales. Esta combinación de colores no solo cumple con los estándares de accesibilidad, sino que también crea una experiencia visual coherente y profesional que transmite confianza y eficiencia en la plataforma médica. La arquitectura de información se organizó en cinco categorías principales que abarcan medicamentos con receta, OTC, cuidado personal, equipo médico y vitaminas y suplementos, complementada con características críticas como búsqueda inteligente con autocompletado, filtros por síntomas/condiciones y un panel de usuario que integra el historial médico completo.


Enfrentamos desafíos significativos como la gestión de inventario distribuido y la verificación de recetas digitales. He aquí un ejemplo de nuestra solución para la gestión de inventario:
</p>
// app/services/inventory.ts
"use server";
import { db } from "@/lib/db";
import type { ReservationResult } from "@/types";
export class InventoryService {
async findAvailablePharmacies(productId: string, quantity: number) {
// Implementación de búsqueda de farmacias disponibles
const pharmacies = await db.pharmacy.findMany({
where: {
inventory: {
some: {
productId,
quantity: {
gte: quantity
}
}
}
}
});
return pharmacies;
}
async createDistributedReservation(pharmacies: any[], quantity: number) {
// Lógica para distribuir la reserva entre farmacias
// Retorna el resultado de la reserva
}
async reserveProduct(
productId: string,
quantity: number
): Promise<ReservationResult> {
try {
const pharmacies = await this.findAvailablePharmacies(productId, quantity);
return await this.createDistributedReservation(pharmacies, quantity);
} catch (error) {
console.error('Error al reservar producto:', error);
throw new Error('No se pudo realizar la reserva');
}
}
}
// Uso en una Server Action
export async function reserveProductAction(
productId: string,
quantity: number
) {
const inventoryService = new InventoryService();
const result = await inventoryService.reserveProduct(productId, quantity);
return result;
}
<p>
// app/components/ReservationForm.tsx
'use client';
import { reserveProductAction } from "@/app/services/inventory";
export default function ReservationForm() {
async function handleSubmit(formData: FormData) {
const productId = formData.get('productId') as string;
const quantity = parseInt(formData.get('quantity') as string);
try {
const result = await reserveProductAction(productId, quantity);
// Manejar el resultado
} catch (error) {
// Manejar el error
}
}
return (
<form action={handleSubmit}>
<input name="productId" type="text" />
<input name="quantity" type="number" />
<button type="submit">Reservar</button>
</form>
);
}
<p>
Enfrentamos desafíos significativos como la gestión de inventario distribuido y la verificación de recetas digitales. He aquí un ejemplo de nuestra solución para la gestión de inventario:
</p>
// app/services/inventory.ts
"use server";
import { db } from "@/lib/db";
import type { ReservationResult } from "@/types";
export class InventoryService {
async findAvailablePharmacies(productId: string, quantity: number) {
// Implementación de búsqueda de farmacias disponibles
const pharmacies = await db.pharmacy.findMany({
where: {
inventory: {
some: {
productId,
quantity: {
gte: quantity
}
}
}
}
});
return pharmacies;
}
async createDistributedReservation(pharmacies: any[], quantity: number) {
// Lógica para distribuir la reserva entre farmacias
// Retorna el resultado de la reserva
}
async reserveProduct(
productId: string,
quantity: number
): Promise<ReservationResult> {
try {
const pharmacies = await this.findAvailablePharmacies(productId, quantity);
return await this.createDistributedReservation(pharmacies, quantity);
} catch (error) {
console.error('Error al reservar producto:', error);
throw new Error('No se pudo realizar la reserva');
}
}
}
// Uso en una Server Action
export async function reserveProductAction(
productId: string,
quantity: number
) {
const inventoryService = new InventoryService();
const result = await inventoryService.reserveProduct(productId, quantity);
return result;
}
<p>
// app/components/ReservationForm.tsx
'use client';
import { reserveProductAction } from "@/app/services/inventory";
export default function ReservationForm() {
async function handleSubmit(formData: FormData) {
const productId = formData.get('productId') as string;
const quantity = parseInt(formData.get('quantity') as string);
try {
const result = await reserveProductAction(productId, quantity);
// Manejar el resultado
} catch (error) {
// Manejar el error
}
}
return (
<form action={handleSubmit}>
<input name="productId" type="text" />
<input name="quantity" type="number" />
<button type="submit">Reservar</button>
</form>
);
}
<p>
La implementación logró una transformación significativa con el procesamiento de más de 100,000 órdenes en el primer trimestre, una reducción del 45% en costos operativos y un 98.5% de entregas a tiempo, alcanzando un impresionante ROI del 250% en los primeros 6 meses.
La implementación logró una transformación significativa con el procesamiento de más de 100,000 órdenes en el primer trimestre, una reducción del 45% en costos operativos y un 98.5% de entregas a tiempo, alcanzando un impresionante ROI del 250% en los primeros 6 meses.
El nuevo sistema ha sido un cambio total en el trabajo. Ahora es más sencillo verificar las recetas, comprobar el inventario y trabajamos mucho más rápido.
— María Sánchez, Farmacéutica
Este cambio fue un gran reto para nuestra empresa, al inicio no estabamos seguro pero ha validó la pena. Queremos abrir nuestro servicios a mas personas y atender a más clientes
— Dr. Roberto Méndez, Dueño de MediMarket
Este cambio fue un gran reto para nuestra empresa, al inicio no estabamos seguro pero ha validó la pena. Queremos abrir nuestro servicios a mas personas y atender a más clientes
— Dr. Roberto Méndez, Dueño de MediMarket
El nuevo sistema ha sido un cambio total en el trabajo. Ahora es más sencillo verificar las recetas, comprobar el inventario y trabajamos mucho más rápido.
— Dr. Roberto Méndez, Dueño de MediMarket
La transformación digital de MediMarket no solo revolucionó su modelo operativo sino que estableció un nuevo estándar en la industria farmacéutica digital. Las lecciones aprendidas incluyen la importancia crítica de la verificación en tiempo real del inventario, la necesidad de una experiencia de usuario que balance profesionalismo con facilidad de uso, y el valor fundamental de la seguridad y privacidad en el sector salud. La plataforma ahora sirve como modelo para la digitalización del sector farmacéutico, con un potencial de expansión significativo hacia nuevos mercados y servicios adicionales como telemedicina y seguimiento de tratamientos personalizados.

La transformación digital de MediMarket no solo revolucionó su modelo operativo sino que estableció un nuevo estándar en la industria farmacéutica digital. Las lecciones aprendidas incluyen la importancia crítica de la verificación en tiempo real del inventario, la necesidad de una experiencia de usuario que balance profesionalismo con facilidad de uso, y el valor fundamental de la seguridad y privacidad en el sector salud.
La plataforma ahora sirve como modelo para la digitalización del sector farmacéutico, con un potencial de expansión significativo hacia nuevos mercados y servicios adicionales como telemedicina y seguimiento de tratamientos personalizados.
